|
质量诚信报告
浙江华美冷链科技有限公司 二〇二四年七月
第一部分 报告前言 报告内容客观性申明:本报告内容真实可靠,经公司会议专题审议通过。 报告组织范围:浙江华美冷链科技有限公司。 报告时间范围:2023 年 1 月 1 日至 2023年 12 月 31 日,为保持报告连贯性与可读性,部分内容延伸出上述时间范围。 报告发布次数及周期:本年度报告为第一次发布,2023 年起每年度一次。 报告数据说明:本报告披露的财务数据来自公司各类财务报表,其他数据来自公司内部统计,特别说明除外。 解答报告及其内容方面问题的联络人及联络方式: 联络人为公司李华垒,联络电话为 13906589126。
企业简介 浙江华美冷链科技有限公司,简称“华美”。 华美品牌诞生于1981年,是国内早期的家电品牌之一,华美冷柜在全国各地,特别是华东地区具有较高的市场占有率,曾在浙江日报社的消费者调查中被评为“浙江农村市场竞争力品牌” 公司有较强的技术研发能力。技术研发团队包括制冷工程师8名,其他技术研发人员20多名。公司与华美电器公司合作建立的“技术研究开发中心”,与浙江大学、浙江工业大学等单位合作,聘请教授、专家为公司研发顾问,不断开发新产品,以满足市场需要。 公司有较先进的生产设备,配有四柱液压机2台、剪板机、压力机(冲床)3台、侧板成型线(滚扎线)一条、真空成型(单工位成型机)3台、双枪头环戊烷高压发泡机器、单枪头环戊烷高压发泡机器、八工位箱体发泡线、门发泡环线、箱发泡环线、自动加料控制系统,冷媒检漏仪、电器综合测试仪、温检测试系统、红外线卤素检漏仪等先进设备,为冰箱生产提供良好条件。 公司坚持“以拓展市场为先导、精益求精抓质量、优质服务取信于人”的企业宗旨,“以人品铸造产品,以精品奉献用户”的经营理念,随时随地全心全意为用户提供优质的产品和服务,使客户满意。 公司有一支敬业刻苦、团结协作的营销专业队伍,同时拥有一批信誉良好的经销商,为开拓国内市场创造条件,产品在陕西西安、浙江、安徽、四川等地市场比较畅销。同时,公司积极开拓国际市场,产品已销往东南亚、中东、非洲等海外市场,公司产品连续三年为“家电下乡产品”中标产品,为扩大销售,占领广大农村市场打下良好基础。 华美产品素以“人品铸造产品、以精品奉献用户、实现企业永续经营”为经营理念,以“技术创新、持续改进、追求完美、满意顾客”为质量方针,产品质量和技术工艺在全国冷柜行业中处于先进地位,在国内外市场上享有很高的声誉。优秀的质量和优良的服务占领了全国最广大的消费市场,已在浙江、福建、广东、湖南、湖北、江西、安徽、江苏、上海、河南、河北、陕西、北京、辽宁、黑龙江等26个省市建立了自己的营销网络及售后服务网络,在全国各地占有较高的市场占有率,并积极争取开拓海外市场。 历年来,公司在倡导企业文化,为社会提供优质产品、参与社会公益活动、扩大就业等方面发挥了积极的作用,为德清的经济发展作出了重要的贡献,目前,在名牌、质量、技术、市场、规模、效益和自主知识产权等方面拥有相当稳定的竞争优势。公司也荣获了多项国家级、省级荣誉称号,连续八年获全国最畅销国产商品金桥奖,相继被中国消费者协会列为推荐产品,被中国质量协会用户委员会评定为全国用户满意产品。 公司从2007年至今,一直致力于质量管理体系和环境管理体系的建立和完善。引进意大利技术,拥有各种钣金冲压设备、高压发泡机、抽真空环行线、自动加液机、自动真空成型机、全性能自动测温线等多条作业流水线。并于2008年完成了全部型号产品的无氟环保改造,现正在筹建产品检验试验室。是目前行业中拥有一流设备的生产企业。华美冷链科技坚持“以拓展市场为先导、精益求精抓质量、优良服务取信于人”为战略思想;随时随地全心全意为用户提供优质服务,通过持续改善与提高,使顾客满意。 企业名称:浙江华美冷链科技有限公司 地 址:浙江省德清县下渚湖街道塘泾工业园 联系人:李华垒
第二部分 报告正文 一、公司质量理念 公司以《质量发展纲要》为指导,肩负“细节决定成败,如切如磋,如琢如磨,技术精湛,品质保障”的使命,以“打造新能源行业传感器领军企业”作为愿景,秉持专注产品智造、专注用户需求、专注价格实惠的经营理念,形成了质量第一、履行产品质量责任的经营意识,建立了质量诚信体系和以质取胜的经营战略。 公司坚持“技术创新、持续改进、追求完美、满意顾客”的质量方针。该理念充分体现了“以顾客为关注焦点”的质量管理原则。产品的质量是对顾客承诺的直接体现,是诚信经营的有力支持,公司的各项质量活动都围绕它来进行,全体员工必须都来关注他的实施和实现。同时公司通过实施严细的内部质量管理和产品改进创新, 满足并争取超越顾客的需求和期望,实现企业的追求目标。体现了华美的高端的市场定位和实现领先同行业同类产品的先进制造水平,赶超世界同类产品的一流水平的追求目标。 二、内部质量管理 2.1 质量管理机构 公司的质量管理机构是由公司总经理直接负责的质量决策、领导和推进机构。公司具有健全的质量管理体系,明确了质量职责和权限及相关的激励措施等,确保了质量战略的实施。 2.1.1 质量管理机构图(见下图)
2.1.2 质量管理职责和权限 总经理对公司组织机构及相互关系、各部门主要职能、职责和权限进行规定,并予以发布,要求各层次人员在工作中按规定各行其是,各负其责,以促进有效的质量管理。 2.1.2.1总经理 a) 负责质量管理体系的建立、实施、保持并改进;向企业传达满足顾客和持续改进的重要性; b) 对公司重大问题在基于事实的基础上正确、果断的决策; c) 负责确定本公司的组织机构各岗位工作人员,并规定其职责和权限; d) 任命公司管理体系负责人; e) 负责定期召开管理评审会议,确保本公司管理体系的持续适宜性和有效性;负责招投标合同的审批,并确保合同的履行; f )支持其他相关管理者在其职责范围内发挥领导作用。 2.1.2.2管理体系负责人职责 a) 贯彻落实公司的管理方针、目标和指标,确保管理体系的有效运行和改进; b) 遵守国家有关法律、法规,配合总经理贯彻、落实董事会及公司的经营目标和管理目标,和公司相应的各项工作; c) 负责按标准和策划的要求建立和保持公司质量管理体系过程,定期组织开展内审,并把内审结果报总经理,以供管理评审和作为质量体系改进的依据; d) 以书面方式向总经理报告质量体系运行的业绩和改进需求; e) 协助总经理开展公司对内对外各层次之间的积极沟通,促进全体员工整体素质的提高和服务意识的增强,并出色完成公司各岗位的工作; f) 负责督促纠正与预防措施的实施跟踪和结果验证。 g)负责识别公司面临的内部风险和机遇,并采取应对措施,确保质量管理体系能够实现其预期结果。 2.1.2.3人力行政部职责和权限 a) 协助总经理拟定管理评审计划、组织管理评审,提供有关质量管理体系运行,质量改进报告和评审决议实施跟踪; b) 组织质量管理体系文件的编制、修改、发放、使用、更改、回收的控制;负责建立并保持质量记录的标识、贮存、检索、保护、保存期限和处置的控制; c)组织管理评审记录,验证及评审改进措施的实施;组织内审计划的编制并组织实施; d) 负责制订和实施人力资源培训计划,确保与质量有关的人员,经培训合格上岗, 组织评估其有效性; e) 负责内部质量审核中不合格项纠正和改进措施的改正,负责数据分析及统计工作的实施; f)负责识别本部门需要应对的风险和机遇,并采取应对措施,确保质量管理体系能够实现其预期结果。 g) 负责供方调查评审、管理控制; h) 负责组织编制采购计划、采购实施,并与供方进行沟通协调; 2.1.2.4营销中心职责和权限 a) 负责企业的市场调研,收集汇总同行业信息,为企业发展决策提供相关资料。负 责与顾客有关过程的控制,包括与客户合同的评审、签订及修订的协调; b) 负责本部门纠正措施、预防措施和改进的评审和处置; c) 对客户进行访问,了解顾客的需要及期望,并及时传递到公司各相关部门; d)建立客户档案并保存客户资料,负责顾客满意度调查,处置客户抱怨、投诉;提升 客户满意度指标,加强售后服务工作,努力稳固客户,督促客服人员热情积极回访客户,提供超值服务; e) 负责识别本部门需要应对的风险和机遇,并采取应对措施,确保质量管理体系能够实现其预期结果。 2.1.2.5技术开发部职责和权限 a) 负责工艺技术文件、产品质量控制标准的编制; b) 负责生产工艺的制订、工艺装备的设计与交底; c) 必要时参与顾客要求的评审; 2.1.2.6制造部职责和权限 a) 负责生产计划、工艺文件的编制与执行并对生产过程实施控制; b)必要时参与顾客要求的评审; c)监督检查现场运行环境的管理,产品状态的标识和可追溯性的归口管理; d)负责对生产设备的状态标识、检修及其管理; e)负责对生产车间员工的管理; f)负责识别本部门需要应对的风险和机遇,并采取应对措施,确保质量管理体系能够实现其预期结果。 2.1.2.7品质工艺部职责和权限 a) 负责进货、过程半成品、最终检验工作; b) 负责组织监视和测量设备的校准和检定及归口管理; c) 负责组织不合格输出的评审工作、数据分析、改进等质量工作; d) 负责各种产品监视与测量质量记录的控制; e)负责识别本部门需要应对的风险和机遇,并采取应对措施,确保质量管理体系能够实现其预期结果。 2.1.2.8车间班长 a) 负责按工艺要求和生产计划,组织本车间的生产,保质保量满足要求; b) 负责组织实施本生产车间的过程控制、现场管理工作,保证按蓖瓿扇挝瘢� c) 负责本生产车间的设备、工装的维护与保养,满足生产要求; d) 负责本车间的员工管理及安全生产和文明生产。 2.1.3 相关激励措施 为促进公司各层次质量管理和改进活动的有效开展,公司制定了《合理化建议管理办法 》、《 QC管理制度》、《科技创新管理奖励办法》等相关激励制度。 2.1.4 合理化建议成果奖励机制 对职工提出的合理化建议奖励采用三步运行奖励方法: 第一步:各部门进行初步评审并予以奖励; 第二步:各部门对通过初评并已整改的,和有较大价值的合理化建议,报公司合理化建议评审组终评,由公司予以奖励。 第三步:评审组每年度筛选优秀合理化建议,提交公司合理化建议评审委员会审定后,直接给予奖励。 公司近几年合理化建议开展情况 公司自2020年起每年组织发起“合理化建议”活动,2023年收到员工合理化建议40 多条,具体涉及设备改造、经营管理、工艺工法、节能降耗、技能培训、用工管理、劳动纪律等方面,已有多条建议被公司采纳,创造了较好的经济效益。 2.1.3.1 改善提案活动 华美开展全员的改善提案活动,日常管理由专业部门和专人负责。该活动旨在通过激发全体员工创造性思维,鼓励员工针对问题精心钻研、提出方案、自我改善、达成目标,实现自我成长。 2.1.3.2QC 活动 华美的 QC 管理体系,使 QC 活动得以持续、健康发展,促进了公司产品质量的不断提升,强化了员工的质量意识,培育了人才,取得了良好的社会和经济效益。 截至 2023年末,公司 QC活动普及率达到 71%,活动开展率达到 65%,成果率达到50%。经过多年的活动积累,公司多数 QC小组开始逐步重视运用质量工具开展活动,创新型成果逐渐增多。为了展示成果,增进交流,促进 QC 活动深入开展, 2023年整年,公司每年度举行5 次公司级和 20 多次部门级 QC 成果发布会。 2.2 质量管理体系 2.2.1 质量管理体系的建立 公司质量管理体系建立科学合理,稳步推进实施,运行平稳有效。公司明确了质量方针,设立了质量目标,建立了全面的管理程序文件。为了支持这些过程的有效运行和监视,企业配备了必要的人力、基础设施及相关信息等资源。 2.2.2 质量战略、质量方针和目标 公司通过对内外部环境、竞争对手和标杆进行分析,同时从宏观环境和顾客的需求及期望等方面考虑,在公司战略委员会领导下制定了“谦学务实、精益求精、顾客满意、持续改进;预防污染、绿色排放遵守法律、安全第一”的质量方针,对质量职能规划逐步细化,并落实到公司质量方针目标中进行实施。 管理方针: 谦学务实 精益求精 顾客满意 持续改进 预防污染 绿色排放 遵守法律 安全第一 公司制定了2024年,掌握工作所需的质量知识和技能。为使全体员工对质量管理工作达成共识,公司通过文件、通报、通知、报纸和宣传栏、质量月等等形式与全体员工进行内部沟通,宣贯年度企业方针目标和质量目标,确保质量管理体系运行的有效性。 2.2.4 质量守法合规 公司恪守国家各项法律法规,规范各项生产经营活动,按章纳税,严格按照《公司法》要求完善公司治理结构。公司制订了普法规划,以人力行政部为专职部门分年度落实推进,并从外部聘请了专业法律顾问,保证企业依法规范运作。 同时,公司重视普法培训工作,积极推进本部及分子公司开展普法培训活动,有针对性地学习了《产品质量法》、《合同法》、《消费者权益保护法》、《反不正当竞争法》、《特种设备安全监察条例》等法律知识,此外,公司根据社会及浙江制造的相关需求,增加了新冠肺炎的防疫培训及浙江制造的要求及标准培训,增强员工防疫、法律意识。公司在日常经营活动中没有发生重大质量诉讼事项。 2.2.5 质量责任追究制度 为了明确质量责任,公司制定了质量责任追究制度,对各级各类人员在其承担质量责任范围内出现的质量问题予以追究,以提高工作质量、和产品质量。公司以营销网络为依托,建立了快捷有效的质量信息沟通及统计分析平台,建立投诉热线,及时收集、分析处理顾客需求,并将有效需求传达至相关部门及员工,对责任事件予以追究。 2.3 公司质量管理方法 公司质量管理方法简表
2.3.1 质量体系建设 2.3.1.1 质量内部审核 公司建立《质量内部审核制度》,以不断完善质量体系。公司结合外部审核的意见,周密策划内审活动,对公司质量体系运行情况及受控状态进行评定审核,发现问题,持续改进,不断完善质量管理体系。 2.3.1.2 管理评审 公司建立、保持《管理评审管理规范》,定期召开管理评审会议,评价本公司的质量管理体系(包括质量方针和目标)是否需要变动或改进,以确保管理体系持续的适宜性、充分性、有效性,并形成管理评审报告。 2.3.2 精益生产 为提高企业生产效率,杜绝一切浪费,创造高品质产品。通过精益品质的推进,进一步规范过程质量管控,降低质量成本与质量风险,真正将 ISO9001 质量管理体系的要求落到实处。公司精益品质推进按照先试点,再推广,以点带面的推进思路。 2.3.3生产现场6S 管理方法 公司对该过程的整体成本进行了识别,主要包括:生产管理成本、质量成本等,并积极采取各种措施实现成本最小化。 ① 通过流程再造、工艺技术改进、实施作业标准化等,并通过不断改进、创新和优化,提高生产效率和产品质量,促进产品升级,降低生产成本; ②通过提案改善等活动,生产过程合理优化,以降低生产成本。 2.3.4 供应商管理 公司始终秉持“强强联合,货比三家,互利共赢”的理念,与主要供应商形成“利益共同体”,公司制定《采购管理规范》,建立量化的评价指标,对供应商进行 ABC 三级划分,确定供货比例、付款时间等。 2.3.5质量攻关 为了有针对性的解决生产、市场中反馈的各类质量问题,公司每年度汇总、分析、列出质量攻关项目,开展质量攻关。 华美的质量攻关着眼于产品的规整度与美誉度提升。质量攻关不仅提升了华美的质量,也促进了行业配套产品的质量提升。华美的质量和技术攻关成果促进了制造行业的发展。 2.3.6 研发保证产品质量 产品的技术创新是企业创新的源泉。为更好地保证产品的研发质量,公司将产品开发管理流程纳入信息化平台。 三、企业质量诚信 3.1 质量诚信管理 公司建立了质量诚信管理制度,覆盖了设计、采购、生产、检验、流通、售后服务全过程的质量诚信制度,加强员工质量责任感和质量诚信意识的教育,开展质量诚信承诺活动。 公司建立了重大质量事件主动报告制度和产品质量追溯制度,保证产品质量安全,切实履行企业质量诚信主体责任。 以企业质量诚信体系建设为载体,以质量法制意识和质量诚信意识教育为主要内容,加强企业质量诚信文化宣传和教育,引导和推动公司员工弘扬诚信传统美德,增加法制意识、责任意识、质量诚信意识。 我们对相关方的诚信经营理念是:对用户的诚信——公司与客户的关系不仅仅只是供求的关系,而是长期合作、相互促进的战略伙伴关系。公司积极为客户出谋划策,公司与客户保护良好关系,定期组织技术人员、营销人员开展回访和调查工作,承担客户售后服务工作和各种咨询,解决各种技术问题,共同寻找业务的增长点并助其实现。 对供应商的诚信——公司始终将供应商视为利益共同体,作为重要资源进行管理。按质量、环境及安全生产标准化的要求,形成了一套完善、有效的供应商调查、选择、评价、控制的供方评定体系,建立了一批稳定、可靠的合格供方,确保供方在质量、成本、交期等方面符合公司要求。同时公司充分考虑供应商利益,严格遵守双方签定的协议,实行准时付款制,促进了双方共赢的合作。公司注重与供应商的沟通与交流,适时邀请供应商代表与公司高层进行面对面交流,并与供应商技术人员建立了良好工作合作关系,双方一起解决一些技术、质量问题,以提高产品质量。 对社会相关方诚信——公司始终坚持与各相关方保持紧密联系,充分利用各相关方的资源优势,不断改进,以打造新的利润增长点。公司与各大银行建立了信用合作关系,实现互惠双赢;公司与知名的咨询机构保持着紧密的联系,通过借鉴机构的先进理念和专业力量,不断改进流程、梳理体系,打造一流的管理、技术、信息等平台。 经过多年的管理经验积累,公司建立了自己的“华美质量诚信链”。 3.1.1 对用户诚信 华美承诺用户是我们的衣食父母,加强新产品设计质量与试验,坚持优化完善过程质量管控,不断强化并提升全员精品质量意识,不断投入技改项目,认真、规范执行各项检验准则,努力做到以高品质的产品、服务奉献给用户。华美不断坚持的制造能力和试验能力建设,使得产品质量每一个环节都得以充分的控制,切实履行了对用户诚信。 多年来,公司高层、相关骨干定期走访客户,走访销售网点,了解用户需求,以用户需求的拉动作用促进产品质量提升和用户满意。
获取信息的内部利用示意图 3.1.2 对供应商的诚信 华美一直秉承与供应商实现双赢的战略合作精神。 华美建立了完善的供应商动态绩效评价管理体系,建立基于数据的客观公平评价,制定并实施稳定的供应商供货和付款政策,稳定的政策是对供应商最根本的诚信与支持。 华美对供应商的诚信,帮助了较多的生产商不断发展壮大,成为行业的主流配套商,这也是对行业的重大贡献。 3.1.3 对员工的诚信 公司提倡“以人为本”,促进员工的全面进步,满足员工的发展需求,维护员工的根本 利益,努力建设“和谐”劳动关系,打造和谐稳定的用工机制和环境,实现企业发展与 员工发展相统一、企业进步与个人价值提升相融合。 公司大力推行质量意识教育,贯彻质量强企信念,不断加强员工的职业技能培训,通过质量与绩效挂钩,满足员工成长和企业发展需求。 3.1.4 对社会相关方诚信 为提高节能效果和满足环保要求,公司采用了车间固定通风装置,减少了污染物的排放等。 3.2 质量文化建设 3.2.1 质量文化概述 公司始终以“细节决定成败,如切如磋,如琢如磨,技术精湛,品质保障”为使命,坚持走高端路线,专注实体经济的发展。促进思路转变、转型升级,推进现代企业管理制度建设,推动品牌建设和管理,提高市场知名度。加强知识技术引进、消化和创新,打造学习型企业。落实推动企业标准化、信息化、精益化、质量体系管理。实现企业人才培育和储备,大造企业未来所需的人才梯队。推动技术改造,提升企业的制造能力和产品质量控制能力。推进企业文化建设,打造具有华美特色的企业文化。
获取信息的内部利用示意图 3.1.2 对供应商的诚信 华美一直秉承与供应商实现双赢的战略合作精神。 华美建立了完善的供应商动态绩效评价管理体系,建立基于数据的客观公平评价,制定并实施稳定的供应商供货和付款政策,稳定的政策是对供应商最根本的诚信与支持。 华美对供应商的诚信,帮助了较多的生产商不断发展壮大,成为行业的主流配套商,这也是对行业的重大贡献。 3.1.3 对员工的诚信 公司提倡“以人为本”,促进员工的全面进步,满足员工的发展需求,维护员工的根本 利益,努力建设“和谐”劳动关系,打造和谐稳定的用工机制和环境,实现企业发展与 员工发展相统一、企业进步与个人价值提升相融合。 公司大力推行质量意识教育,贯彻质量强企信念,不断加强员工的职业技能培训,通过质量与绩效挂钩,满足员工成长和企业发展需求。 3.1.4 对社会相关方诚信 为提高节能效果和满足环保要求,公司采用了车间固定通风装置,减少了污染物的排放等。 3.2 质量文化建设 3.2.1 质量文化概述 公司始终以“细节决定成败,如切如磋,如琢如磨,技术精湛,品质保障”为使命,坚持走高端路线,专注实体经济的发展。促进思路转变、转型升级,推进现代企业管理制度建设,推动品牌建设和管理,提高市场知名度。加强知识技术引进、消化和创新,打造学习型企业。落实推动企业标准化、信息化、精益化、质量体系管理。实现企业人才培育和储备,大造企业未来所需的人才梯队。推动技术改造,提升企业的制造能力和产品质量控制能力。推进企业文化建设,打造具有华美特色的企业文化。
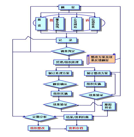
顾客抱怨、投诉处理流程图 2023年,公司开展了客户满意度调查,结果处于良好状态。 6.2 质量风险监测 公司在防范产品质量安全与风险时,实施全面风险管理,由公司管理层和所有员工共同参与,并将风险意识转化为全体员工的共同认识和自觉行动,通过风险管理专业人才、系统科学的方法来实施,以确保所有的风险都得到识别,对识别的风险进行衡量并得以有效控制。 6.2.1 建立《年度的风险审查和评估制度》 公司建立了《年度的风险审查和评估制度》,全面、系统分析产品质量各项指标以及风险控制情况,总结偏差特点和趋势,建立风险降低的改进计划,最大限度保证产品质量。 6.2.2 建立《质量预警制度》 公司建立了《质量预警制度》,通过质量预警,提高对产品质量波动的关注度,对于存在质量隐患的问题、事件发出质量警示,稳定产品质量,控制各类质量损失。 6.2.3 产品质量风险市场管理 华美通过售前、售中和售后三个阶段为用户提供全程的服务,并适时监测和分析质量风险。 在售前阶段,通过分析用户的现场条件、工作班次、作业强度等情况,提供合适产品选型建议书;在售中阶段,确保产品合格,出厂前做好各项指标检测;在售后阶段,通过公司的服务体系,监测各类质量风险。 对于各类营销、服务人员,通过产品知识、服务技能等内容的培训,提高质量风险意识,正确识别日常工作中的质量安全风险点。
第三部分 报告结语 一、未来展望 2024年,公司将继续推进落实专注产品智造、专注用户需求、专注价格实惠的经营理念,通过质量提升,力求以优质的产品和一流的服务回报社会;在促进公司自身发展的同时,积极承担质量诚信和社会责任、关注环境,努力推动地方经济建设。 我们以持续提升产品质量为宗旨,最大限度地满足用户要求,同时也是维护相关方利益的保证,更是公司质量诚信和履行社会责任的体现。
浙江华美冷链科技有限公司 二○二四年七月 下一篇企业社会责任报告 |






